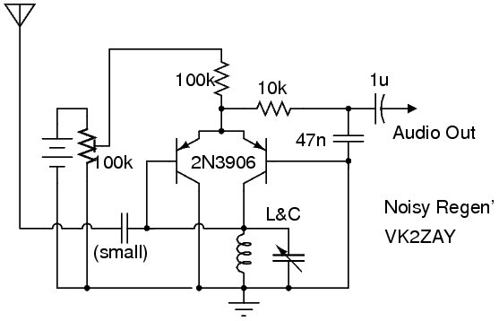
Description: The following circuit shows about Noisy Regen Receiver Circuit Diagram. Features: Noisy Regenerative Receiver Circuit, making it easier to integrate with common-grounded test equipment, used PNP transistors (2N3906). Component: Inductor, Transistor, Battery, Capacitor, Antenna, Resistor.

Post a Comment